税務署からの相続税についてのお尋ね/お知らせが届いた方へ

このような書類が実際に届いた方は急ぎご相談ください
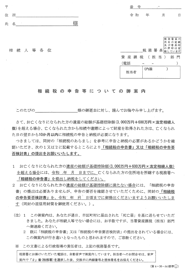
ご親族の方がお亡くなりになった数か月後、税務署から届くことがある書類の一部をサンプルとしてお見せしております。
実際に当事務所では、「この書類が届いたのですが、どうすれば良いですか?」「この書類が来てから相続税の事を考え始めました」というご相談が急増しています。
この書類が届いた方はどんな方が対象?
税務署がこの書類を送付している対象は「相続税の申告が必要になるかもしれない人」です。
相続税申告が発生する可能性がかなり高い方です。
その方に対して、送付される書類がこの「税務署からの相続税についてのお尋ね/お知らせ」になります。
以下がサンプルになります。※画像をクリックで拡大!
特に、「相続税の申告等についてのご案内」が来た方は早急にご相談ください。

このお知らせは「税務署の計算では相続税がかかる可能性が高いので、相続税がかかるかどうか返事をしてください」というものです。
また送付されてくるのは、お亡くなりになってから数か月後ですので、
相続税の申告期限である相続発生から10ヶ月以内の期限に近い可能性が高いです。
当事務所にも相続税の申告期限がギリギリになって、相談に来られる方が多くいらっしゃいます。
事務所によっては、相続税の申告期限が近いとお断りするケースもあるとのことです。
当事務所では、相続税の申告期限がギリギリの方でもスピード対応を行っております。
まずは無料相談からお気軽にご相談ください!
相続税の申告期限が近い方向けの無料相談実施中!
相続税対策に関する無料相談実施中!
当事務所では、相続の専門家が親切丁寧にご相談に対応させていただきます。
初回の面談に限り、無料で相談に対応させていただきますので、是非ご利用ください。
予約受付専用ダイヤルは0120-070-373になります。
お気軽にご相談ください。

資産税・相続税を専門とし、税務と法務の両面から相続をサポート。
登録番号:第132969号/近畿税理士会神戸支部所属。
- 遺産整理業務の内容と流れ
- 相続手続きでつまづくポイントとは?専門家が解説
- 複雑な相続手続き
- 相続人が多くて話がまとまらない場合
- 面識のない相続人がいる場合
- 相続人が未成年の場合
- 海外に在住している相続人がいる場合
- 相続人が行方不明の場合
- 相続人が認知症の場合
- 遺産分割協議
- 遺産分割協議の種類
- 遺産分割協議の注意点
- 遺産分割協議書の作り方
- 遺産分割の調停と審判
- 遺産分割協議のQ&A
- 遺産分割協議の失敗事例
- 相続に関わる手続き
- 不動産の名義変更(相続登記)が必要な理由
- 不動産の名義変更(相続登記)の手続き
- 生命保険金の請求
- 預貯金の名義変更
- 株式の名義変更
- 遺族年金の受給
- 相続手続きを放置していませんか?相続手続きを放置するデメリットとは
- 相続の基礎知識
- 法定相続と相続人
- 相続人は誰になるのか
- 養子は相続人になる?
- 前夫が亡くなった時の相続人は?
- 前妻との間に生まれた子供も相続人になる?
- 遺産の分類と相続方法
- 相続手続に必要なもの
- 戸籍収集はこんなに大変!
- 相続手続きトータルサポート(相続手続き+相続税申告)
- 相続税申告
- 相続税の節税チェックリスト
- 相続税・贈与税改正のポイント
- 民法改正のポイント
- 相続税の仕組みと申告
- 課税対象財産
- 相続税評価額の算出
- 物納の手続き方法
- 延納の手続き方法
- 税務署がチェックしてくること
- 相続税がかかるか心配な方へ
- 相続税の計算方法
- 相続税の基礎控除/基礎控除を超えたら当事務所にお任せください
- 各種控除について
- 贈与税額控除
- 配偶者控除
- 未成年者控除
- 障碍者控除
- 外国税額控除
- 相次相続控除
- 財産を把握し、評価する
- 宅地の評価(自分で使用している宅地)
- 借地・貸地
- 上場株式
- 取引相場のない株式
- 預貯金や公社債(金融資産)
- 生命保険・死亡退職金
- その他、相続財産
- 【リライト必須】相続発生後の節税対策!これだけは押さえておきたい4つのポイント
- 【リライト必須】相続税の申告を税理士に依頼する理由とは?5つのメリットを紹介
- 【リライト必須】相続税の申告書15種類と提出先
- 【リライト必須】【相続財産別】相続税の申告に必要な書類一覧
- 相続税申告期限がギリギリになってしまった方
- 10ヶ月以内に遺産分割&相続税申告しなかった場合
- 加算税、延滞税を納付する
- 相続税のQ&A
- 相続税申告で失敗しないためのポイント
- 相続税の失敗事例
- 税務署からの相続税についてのお尋ね/お知らせが届いた方へ
- 申告書を自分で作成したい方
- 税負担の軽減















































